行业资讯
饮茶知识
行业资讯
德巴利汉逊酵母对四川南路边茶发酵品质的影响机制研究
- 作者:
- 发布时间:2026-03-03 02:04:39
- 点击:
前言在中国,黑茶是唯一一种微生物完全参与生产的后发酵茶。它表现出典型的“一地一味”特征,产于四川、湖南、云南、湖北和广西,具有不同的风味,这在很大程度上可以归因于风土影响导致的微生物的地理分布。四川南路边茶(SSDT)产于四川省雅安市,是中国黑茶的主要产品。它作为一种著名的保健饮料或民间药物,在中国西南地区流行,具有降脂、降血糖和降脂的作用。渥堆过程中微生物的广泛活动被认为在四川南路边茶感官品质的形成中起着至关重要的作用,四川南路边茶的一般特征是棕红色外观、醇厚甜味和纯正的陈年茶香气。
近年来,越来越多的研究集中在微生物在黑茶品质发展中的作用上。发现“金花”菌对茯砖茶的品质有重要影响,Aspergillus, Candida, Debaryomyces, Penicillium等也是影响茯砖茶品质的重要因素。高度参与其挥发性代谢。在普洱茶的固态发酵后期,Debaryomyces、Rasamsonia、Lichtheimia、Bacillus和Aspergillus被确定为主要的产味微生物。Aspergillus, Wallemia, Xeromyces, 和Blastobotrys被证实是影响六堡茶挥发性成分变化的关键因素。对于四川南路边茶,发酵后的微生物群落结构已被充分记录,栖息在南路边茶渥堆过程中的优势微生物如Aspergillus, Debaryomyces, Thermomyces, Candida, Rasamsonia, Rhizomucor, 和Thermoascus已被证实,它们的功能也得到了研究,例如黑曲霉M10是一种丰富的碳水化合物降解酶,它可以改善发酵过程中四川南路边茶的甜味和醇厚感,以及橙红色茶汤。
德巴利汉逊酵母通常存在于富含蛋白质的发酵产品中,具有代谢多样性、非致病性和低温耐受性。在葡萄酒生产中,德巴利汉逊酵母是一种重要的产香酵母,具有极好的增强葡萄酒甜味酯香气以及花香和果香的能力。它也有利于黑茶发酵过程中的化学转化,但关于它在黑茶相关研究中的存在的报道很少。此前,研究团队从渥堆的四川南路边茶高温部位分离出德巴利汉逊酵母Y4,并证实了其产生β-半乳糖苷酶、α-D-半乳糖苷半乳糖水解酶、α-木糖苷酶、甘露糖苷酶等的能力。在后续工作中,这些微生物来源的糖苷水解酶(GHs)可能积极参与多糖、低聚糖、糖苷等的代谢。在茶叶渥堆过程中,对茶叶风味有显著贡献。事实上,β-半乳糖苷酶具有转糖基化和水解活性,在食品工业中被广泛用于改善乳制品的甜味、风味和消化率,也是D-塔格糖合成的关键酶;甘露糖苷酶对大分子糖的解聚至关重要,由此产生的单糖可以增加水果的甜度,有利于水果软化;糖苷酶可以提高茶叶中香叶醇和芳樟醇等芳香物质的含量。此外,进一步证实德巴利汉逊酵母Y4具有丰富的GH基因。因此,研究团队假设德巴利汉逊酵母Y4可能在发酵过程中对四川南路边茶质量的形成中起着重要作用。验证这一假设并阐明德巴利汉逊酵母Y4在四川南路边茶质量开发中的具体作用,将为实际的四川南路边茶生产提供有关功能微生物的宝贵信息,并支持它们在四川南路边茶相关产品制造中的应用。
在这项工作中,四川南路边茶是通过利用毛庄茶(生产SSDT的原料)固态发酵和德巴利汉逊酵母Y4生产的。为了阐明德巴利汉逊酵母Y4在四川南路边茶发酵中的作用,进行了感官评价,并结合了HS-SPME-GC-MS对发酵茶挥发物和UHPLC-MS/MS对非挥发物的综合分析。这些结果可能有助于阐明德巴利汉逊酵母Y4介导的四川南路边茶香气和味道形成的机制,也为揭示微生物在四川南路边茶实际生产中的复杂作用奠定了基础。
结果结论






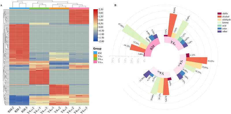
在这项工作中,由德巴利汉逊酵母Y4发酵的Y4 20d样品表现出典型四川南路边茶的独特感官特征,具有增加的陈年、草本、甜味和醇厚风味。德巴利汉逊酵母Y4被证实在发酵过程中显著参与了茶叶中挥发性和非挥发性成分的转化,与CK 20d相比,Y4 20d中苦味化学物质的集体增加量低于甜味化学物质,在Y4 20d和CK 20d之间产生了20个差异挥发物和16个差异非挥发物,其中1-辛烯-3-醇、糠醛、茶吡咯、壬醛和D-塔格糖等是德巴利汉逊酵母Y4发酵的四川南路边茶的关键调味化学物质。Y4 6d中芳樟醇、香叶醇和α-萜品醇的丰度较高,2-乙基己醇的丰度较低,Y4 14d中1-辛烯-3-醇、糠醛、苯甲醛、壬醛和茶吡咯的丰度较高。Y4 20d中糠醛和茶吡咯进一步增加,这可能有助于在发酵早期丰富Y4样品的香气并减弱其青气,在发酵后期形成四川南路边茶的独特香气,并在最后阶段增强其香气。德巴利汉逊酵母Y4似乎是发酵过程中转化四川南路边茶中甜味、花香、陈年、草本和其他风味化学物质的强有力的介质。这些结果为四川南路边茶的实际生产提供了有价值的功能微生物信息,并有助于理解发酵过程中微生物介导四川南路边茶质量转化的机制。
文献来源
https://doi.org/10.1016/j.lwt.2024.117315
来源:茶学奇点,信息贵在分享,如涉及版权问题请联系删除
