行业资讯
饮茶知识
行业资讯
雅安藏茶干坯湿坯渥堆工艺对比研究揭示品质形成机制
- 作者:
- 发布时间:2026-03-08 02:15:01
- 点击:
前言
雅安藏茶是中国四川省雅安市生产的一种独特的四川黑茶,历史上曾销往西藏和其他高海拔和边境地区。近年来,它在中国内陆地区得到了广泛的认可,并进入了国际市场,到达了中亚和欧洲等地。为了提高雅安藏茶的质量,随着时间的推移,加工技术不断改进,形成了独特的特征。最近的研究还表明雅安藏茶及其活性成分具有广泛的健康益处,包括降脂、血糖调节和抗炎作用。


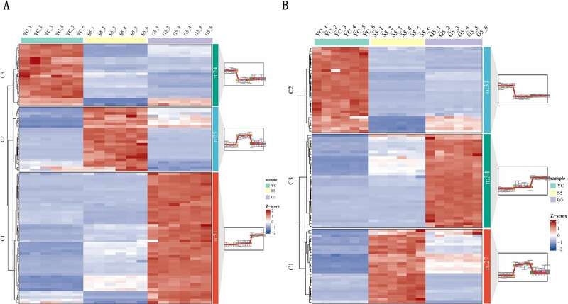
黑茶的加工涉及几个关键阶段:渥堆和干燥。其中,渥堆是形成黑茶独特品质的关键步骤。黑茶的渥堆方法主要有两种:湿坯渥堆和干坯渥堆。干坯渥堆利用晒干或烘干的毛茶作为原料。在渥堆之前,茶叶的含水量通常被调节到30%以下。相比之下,对于湿坯渥堆生产黑茶,在渥堆过程中直接使用揉捻叶,而无需事先进行日晒或烘烤干燥。因此,它们的初始含水量可能超过60%。在中国的黑茶生产地区,如广西、湖北、云南和四川省,通常使用干坯渥堆工艺,如六堡茶、青砖茶、熟普洱茶和四川黑茶的生产。陕西和湖南等省份通常采用湿坯渥堆,如含水量为65%的茯砖茶,一些安化黑茶也采用这种方法。
研究表明,茶叶渥堆时的含水量是影响黑茶品质形成的关键因素之一。这是因为水分含量不仅直接影响渥堆过程中茶叶成分的化学反应,而且在塑造微生物的组成和活性方面起着至关重要的作用,这对黑茶品质的发展至关重要。Li等进行了单因素和正交实验,以研究黑茶品质发展的最佳渥堆条件。他们发现,随着茶叶含水量的增加,黑茶的感官评价最初有所改善,然后有所下降。较高的水分含量导致涩味增加和香气减少,这可能是由于风味化合物中的氧化、水解、异构化和其他反应加剧。这些反应是由较高的水分含量驱动的,可能会导致氨基酸、可溶性糖和其他优质化合物的含量降低。代谢组学是一种高通量方法,可以定性和定量研究内源性代谢物(分子量<1500Da)对外部刺激、病理生理变化、基因突变等的反应。化学成分的差异对于确定黑茶的独特特征至关重要,代谢组学技术使研究人员能够更深入地了解其化学成分。几项研究利用代谢组学来探索黑茶在加工过程中的质量变化。例如,Wen等人使用非靶向代谢组学结合常规成分测量来研究堆发酵如何影响英红9号大叶黑茶的味道。他们使用高效液相色谱法(HPLC)和超高效液相色谱仪结合加热电喷雾电离和串联质谱法(UHPLC-H-ESI-MS/MS),在发酵前后鉴定出16种与涩味和苦味相关的关键代谢物。同样,另一项采用超高效液相色谱结合四极杆飞行时间质谱和串联质谱(UPLC-QTOF-MS/MS)的非靶向代谢组学的研究揭示了黑茶渥堆过程中29种关键非挥发性代谢物的动态变化。鉴于真菌被认为是黑茶在渥堆过程中感官属性和健康益处的关键因素,该研究还利用高通量ITS测序来检查真菌多样性。它揭示了不同渥堆阶段的真菌演替,并探讨了黑茶加工中真菌演替与非挥发性化合物之间的相关性。
尽管许多研究人员专注于揭示渥堆影响黑茶品质的机制,但所涉及的众多因素(如湿度、堆积温度和持续时间)使得分离茶叶水分含量在整体品质发展中的具体贡献变得具有挑战性。此外,为了更好地模拟真实的渥堆环境,该研究中使用的渥堆量相对较大(50公斤),并在受控渥堆室中与实际的干坯渥堆或湿坯渥堆(约1500公斤新鲜茶叶)混合。
该研究采用感官评价,结合电子鼻和电子舌分析,比较了湿坯渥堆和干坯渥堆生产的雅安藏茶的质量特征。我们使用超高效液相色谱结合高分辨率质谱(UPLC-QTOF)和气相色谱飞行时间质谱(GC-TOF-MS)研究了渥堆过程前后非挥发性和挥发性代谢物的变化。此外,利用ITS测序来鉴定微生物种类及其丰度,分析整个发酵过程中微生物组成的变化。通过将这些微生物变化与代谢物变化相关联,该研究阐明了藏茶湿坯渥堆和干坯渥堆方法之间质量差异的化学基础。研究结果突出了关键微生物在塑造这些品质变化中的作用,为加强和规范雅安藏茶加工技术提供了理论基础。
结果










结论
综上所述,干坯渥堆和湿坯渥堆都实现了雅安藏茶的特征品质,包括口感醇厚、香气纯正、有陈香。从感官评价来看,干坯渥堆导致了更彻底的风味转变和更丰富的味道。然而,湿坯渥堆导致化学转化更快,在更短的时间内达到最佳发酵,从而具有提高生产效率的潜力。雅安藏茶的干坯渥堆和湿坯渥堆香气成分相似,有两种不同的代谢物,3,7-二甲基-1,5,7-辛三烯-3-醇和D-柠檬烯,导致发霉、木质和柑橘味。干坯渥堆和湿坯渥堆方法主要涉及氨基酸代谢、其他次生代谢物的生物合成和脂质代谢,但代谢物的数量各不相同,导致两种方法之间有407种代谢物存在显著差异。与茶涩味相关的代谢物水平较低,如茶黄素和茶黄素-3-没食子酸酯,可能解释了干坯渥堆中味道更醇厚的原因。
影响发酵过程的主要真菌有根毛霉、曲霉、热霉菌、Setophoma和Debaryomyces。Rhizomucor在湿坯渥堆中更为普遍,可能有助于缩短发酵时间。相关性分析显示,Debaryomyces、Thermomyces和Setophoma显著影响香气差异,而Rhizomucor和Aspergillus对非挥发性代谢物的影响更为显著。嗜热真菌如Rhizomucor和Thermomyces是差异代谢物的重要贡献者,但与曲霉相比,它们表现出相反的作用,大多呈负相关。两种渥堆方法之间的味道和香气差异可能是由于不同渥堆条件引起的真菌丰度不同造成的。未来的研究应调查渥堆过程中微生物群落的动态变化以及化学成分的相应变化,以便更好地了解微生物活性与茶叶风味发展之间的关系,最终加强渥堆技术控制和茶叶品质管理。
文献来源:https://doi.org/10.1016/j.foodres.2025.115690
来源:茶学奇点,信息贵在分享,如涉及版权问题请联系删除
